2024年07月03日,今年会今年会jinnian官网杨明高级畜牧师作为共同第一作者在国际知名学术刊物《Nature Communications》在线发表题为“Multi-omic characterization of allele-specific regulatory variation in hybrid pigs”(DOI: https://doi.org/10.1038/s41467-024-49923-5)的重要研究成果。

现代养猪产业普遍采用专门化品系选育和配套系杂交方式进行生产,其目的是充分利用杂种优势。基因表达调控是将基因型转化为表型的关键步骤,而等位基因特异性表达(Allele-specific expression,ASE)现象被认为是引起猪杂种优势和遗传多样性的潜在机制。ASE与亲本基因型效应密切相关,并受复杂的顺式/反式作用调控,通常被认为在解释杂种和亲本之间基因表达差异方面起着关键作用。然而,大多数研究仅关注稳态RNA丰度,忽略了在不同组织和发育阶段的多层次基因调控变异。对ASE的系统性研究,不仅有助于完善基因表达调控的遗传解析,还为猪杂交育种和复杂疾病的机制研究提供了重要依据。

中西方猪“正反交”等位基因特异性表达实验设计
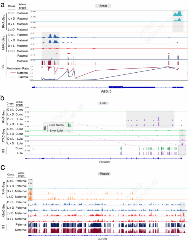
项目组设计了中西方猪种正反交杂交配套实验,首次系统研究了猪等位基因特异性表达(Allele-specific expression,ASE)的时空特异性,揭示了猪在不同发育时期、不同组织中的亲本决定型(Parent-of-Origin Effect, POE)和等位基因型决定型(Allele Genotype Effect, AGE)两种ASE类型,鉴定了174个POE基因(其中154个为首次报道)和394个AGE基因(猪中首次系统报道),并绘制了猪不同发育阶段和不同组织特异性ASE图谱。发现在鉴定出的两类ASE基因中,POE基因与基因组印记相关,在猪早期胚胎发育、疾病的易感性和免疫性、肌肉骨骼生长发育过程中起到关键的调控作用;而AGE基因被认为可能与杂交优势相关,可作为种猪杂交配套、基因组选配的重要参考依据。

PEG10、PM20D1与IGF2R基因发生等位基因特异性表达的遗传机制
华南农业大学动物科学学院吴珍芳教授、杨杰副研究员、美国密歇根州立大学黄温助理教授为本文共同通讯作者,华南农业大学博士后全建平、今年会今年会jinnian官网杨明高级畜牧师、华南农业大学蔡更元研究员、华南农业大学博士毕业生王兴旺为共同第一作者。
相关论文信息:https://doi.org/10.1038/s41467-024-49923-5

